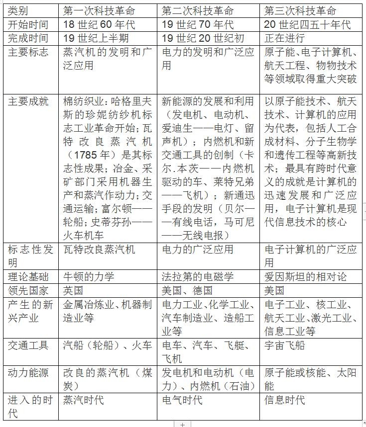
人类科技发展中的三次科技革命
2025-12-23 14:03 来源:网络 点击:
人类科技发展中的三次科技革命
在近几百年来,科学技术经过了三个大发展时期,被称为“三次科技革命”。
今天整理了三次科技革命的对比情况,如下表格:

三次科技革命的对比情况
科技为人类带来的巨大的改变和便利,是前所未有的,相信未来5G的全面应用,人类世界又将是另外一个新面貌。
相关标签:
-
- 可疑人员闯入日本关西机场,跑道一度关闭
-
2025-12-23 14:01:03
-
- 迪丽热巴幼年旧照曝光,美人果然五官精致
-
2025-12-23 13:58:48
-
- 康泰医学控股股东、实控人胡坤拟减持不超2.9865%公司股份
-
2025-12-23 13:56:34
-
- 活久见!SNH48李艺彤取关黄婷婷后同台合唱
-
2025-12-23 13:54:19
-
- 四川省红原县发布雷电黄色预警
-
2025-12-23 09:12:31
-
- 山东大学洪家楼校区一学生坠楼 警方确认称正在调查
-
2025-12-23 09:10:16
-
- 我国2019年法考6月5日起开始报名
-
2025-12-23 09:08:02
-
- 专家公布寿命计算器 网友:人算不如天算
-
2025-12-23 09:05:48
-
- [新华全媒+]冬奥零距离·项目介绍:短道速滑
-
2025-12-23 09:03:33
-
- (体育)足球——中超:长春亚泰胜广州城(2)
-
2025-12-23 09:01:19
-
- 小诗丨陌上行
-
2025-12-23 08:59:04
-
- 弄脏酒店床被店方要求赔偿798元,顾客称店家要求不合理
-
2025-12-23 08:56:50
-
- 赣州三中介绍
-
2025-12-23 08:54:36
-
- 婴儿运动发育规律
-
2025-12-23 08:52:21
-
- 代表米兰在意甲进球,圣地亚哥-希门尼斯成墨西哥球员第一人
-
2025-12-23 04:41:47
-
- 伊森24+8西卡18+6 火箭大胜猛龙
-
2025-12-23 04:39:32
-
- 周二投资舆情热点
-
2025-12-23 04:37:18
-
- 中华民国硬币一组,请鉴赏
-
2025-12-23 04:35:03
-
- 郑济高铁郑州黄河特大桥加紧建设
-
2025-12-23 04:32:49
-
- 浙江宁波:隧道内见缝插针随意变道,罚了!
-
2025-12-23 04:30:35



地理西南·云南坝子汇集篇-红土大地-彝乡彝韵「楚雄篇」
辅食微商初哆咪起底:无生产资质、涉嫌传销过亿、百万宝妈被套路
沙特阿拉伯简介
海上堡垒,钢铁巨兽 美国11艘现役核动力航空母舰一览详细解读
取一杯天上的水是什么歌(歌词中有取一杯天上的水是什么歌)
哈马斯对挪威等三国承认巴勒斯坦国的决定表示欢迎
如果当年聂卫平听取吴清源先生意见,是否会登上世界围棋之巅
赌王的17个子女,演绎17种人生:英年早逝、一生未婚、无儿无女
世界最辣的辣椒排行榜,卡罗莱纳死神可做军用催泪瓦斯