代课老师迎来好消息,“择优入编”或将推行,总算能熬出头了
代课老师迎来好消息,“择优入编”或将推行,总算能熬出头了
#头条创作挑战赛#
人们生活水平提高了,对教育也更重视,这种重视体现在学生的数量直线上升,从升学考试报名人数的上涨就能窥见一二,学生多了,对老师的需求量自然也大。
老师是教育的实施者,也是大众眼中理想的铁饭碗,单凭稳定和寒暑假这两个优势就足够让人向往,更别提老师的社会认可度有多高了,但是这些优势在代课老师身上却体现不出来。

缝隙中的代课老师,有苦难言
代课老师是指学校里没有事业编制的老师,从性质上来说他们属于临时工,没有稳定的编制做保障,虽然在特殊的历史阶段代课老师对教育发挥着很重要的作用,但是现如今他们的处境并不算乐观。

在中小学学校中,经常会有刚毕业的大学生被招来补充师资力量的不足,这种老师看似是实习,实际上在家长眼中就是代课老师,他们面对的处境和在编老师完全不同。
从待遇上来讲,代课老师的工资支付方式就不一样,在编老师的工资由财政拨款给学校,学校再发放给老师,基本工资多少,工龄多少,绩效补助多少都一清二楚。

而代课老师一般都是和教育有合作的第三方机构签约,工资也由机构发给学校,别说各种津贴补助,就连基本工资都少的可怜,每月到手也就两三千块,遇到特殊情况压工资也是常态,学校各种福利补助,评奖等好事根本轮不到代课老师头上。

而工作状态上代课老师也是夹缝中生存,代课老师在教学上其实都充满了热情,很多代课老师也曾想过凭努力争取和资深老师一样,但是只要身上有代课老师的标签,就总会有家长质疑其教学能力,就算真的做出点什么成绩有时候也是替别人做嫁衣。

代课老师迎来好消息,“择优入编”或将推行
代课老师的这种现状让他们有苦难言,明明都站在教师岗位,工作量也相差无几,就因为一个代课老师的标签让他们不上不下,不知道自己会不会随时被新来的在编老师顶替下去。
时间长了代课老师对岗位的不安也会影响教学,长此以往可不是一个好现象,所以不少地区都在尝试提高代课老师的待遇,部分地区也推行了“择优入编”制度。

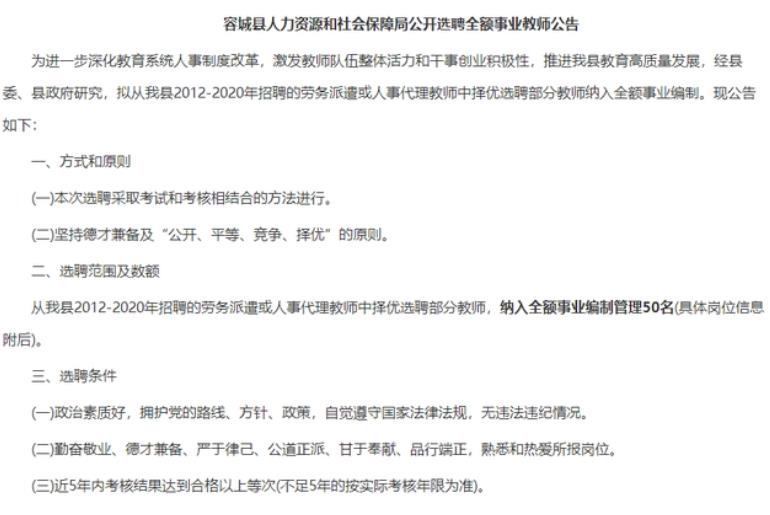
例如说河北容城县就发布了公告,从2022年开始在当地中小学代课教师中,择优选择50名优秀教师纳入全额事业编,50个名额看似不多,但一次性有50名代课老师可以转正获得编织,这也是一次难得的机会,其他代课老师也算是看到了希望,熬出头了。

各地代课老师择优入编的政策不同,但整体上来看还是秉持公开平等的原则,以代课老师的实力为准,应该会采取笔试+面试的考核方式,而且要符合岗位的基本条件,才能得到机会。
例如说在教学期间每次评定是否合格,有没有重大教学事故或者污点,道德素质方面符不符合教师职业要求,这些都将成为考核的基本标准,也就是说那些在岗位上兢兢业业的代课老师机会更大,相反抱着混日子的心态在岗位上敷衍教学的代课老师,仍旧没有转正的希望。

“择优入编”是个好消息,是中小学老师受重视的信号
一直以来,老师在大众眼里都是高收入的象征,这其实是对老师群体的刻板印象,在中小学老师里,也有像代课老师,乡村教师这样处在边缘的教学群体,他们的工作更辛苦,但是待遇却远没有普通在编老师那么理想。

代课老师择优入编就是一个信号,说明这些教师群体开始受到重视,毕竟只有让老师们能安心在岗位上工作,才能保障学生的教育质量,先给老师解决温饱和生活问题,才会让教育事业蓬勃的发展。

例如说提高教龄津贴这件事就是考虑到乡村老师们的收入情况,还有部分地区对任教满30年,拥有荣誉证书的乡村教师评高级职称的政策也都是为提高老师们的教学热情做努力。
保障老师的生活有利于提高教学热情,但同样的对老师们的教学能力要求也会更高,一边提高了老师们的待遇,就会对老师的门槛做更多要求,所以师范生们也要做好准备,努力提高自己的教学水平,才能有机会享受的教师的待遇,不能只冲着铁饭碗的稳定去报考,否则很难进入教师团队。
以上图片来源于网络,如有侵权请联系删除。
-
- 医生在医院过道抽烟 中医医院:写检查罚1000元
-
2026-03-05 10:33:03
-
- 牺牲在朝鲜战场的10位英雄将领
-
2026-03-05 10:30:48
-
- 大唐歌飞许合子:有着倾世容颜和天籁之音,面对皇权却也无能为力
-
2026-03-05 10:28:34
-
- 中国的人口老龄化问题该怎么解决?
-
2026-03-05 10:26:19
-
- 早上给女朋友的暖心情话(表白日对女孩子说的话简短)
-
2026-03-05 10:24:05
-
- 科威特有68度高温吗(人间蒸笼现身)
-
2026-03-05 05:55:34
-
- 小规模纳税人:增值税申报表-填报及案例
-
2026-03-05 05:53:19
-
- 地理冷知识——湟水
-
2026-03-05 05:51:05
-
- 据说,男人遇到真爱后,会有三种“冲动”
-
2026-03-05 05:48:51
-
- 1.74折射率镜片,到底该怎么选?
-
2026-03-05 05:46:36
-
- 洛阳工业信息中专【洛龙区军民路15号】诚聘教坛精英
-
2026-03-05 05:44:22
-
- 郎平前夫白帆,为陪伴女儿长大苦守15年,年近6旬又喜得麟儿
-
2026-03-05 05:42:08
-
- 粉象生活是什么?新手小白怎么做?
-
2026-03-05 05:39:53
-
- 普京亲自立下铁律,告诉俄罗斯人苏联没了,大家不用一厢情愿
-
2026-03-05 05:37:39
-
- 相声名家张寿臣,统治相声界长达半个世纪,人送外号“相声大夫”
-
2026-03-05 05:35:25
-
- 揭秘李子柒成名之路,14岁打工29岁身价过亿,她都经历了啥?
-
2026-03-05 00:53:36
-
- 悲痛!14岁失踪男孩湖中发现,警方披露关键信息,继父称曾现征兆
-
2026-03-05 00:51:22
-
- 5本快穿病娇男主文推荐:我穿越不同世界,只为找到那个躲藏的你
-
2026-03-05 00:49:07
-
- 「经典故事」霸王别鸡
-
2026-03-05 00:46:53
-
- 黑龙江省十大特产 黑龙江有哪些特产 黑龙江著名特产排行榜
-
2026-03-05 00:44:38



沙特阿拉伯简介
地理西南·云南坝子汇集篇-红土大地-彝乡彝韵「楚雄篇」
辅食微商初哆咪起底:无生产资质、涉嫌传销过亿、百万宝妈被套路
唐笑与武警合体直播,再回应被打事件:感谢你站出来澄清事实真相
海上堡垒,钢铁巨兽 美国11艘现役核动力航空母舰一览详细解读
取一杯天上的水是什么歌(歌词中有取一杯天上的水是什么歌)
「空难回顾」消失的法航447航班
高仁:《翡翠恋人》中和李钟硕相爱相杀的恶少,其实是个暖男
世界上什么东西最大,让你惊掉下巴
三亚旅游景点排名前十名(三亚旅游必去景点推荐)