速看!甘肃2022年全面实施普通高中新课改
速看!甘肃2022年全面实施普通高中新课改
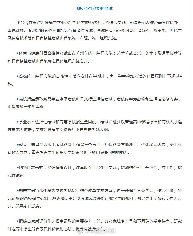
甘肃教育 【速看!甘肃2022年全面实施普通高中新课改】省教育厅、省人社厅等七部门日前出台的《关于新时代推进普通高中育人方式改革的实施意见》明确,到2022年,全面实施普通高中新课程新教材,深入推进适应学生全面而有个性发展的教育教学改革,进一步完善德智体美劳全面培养体系,健全立德树人落实机制和选课走班教学管理机制,基本建立起科学的教育评价和考试制度,师资和办学条件得到有效保障,普通高中多样化有特色发展的格局基本形成。



声明:转载此文是出于传递更多信息之目的。若有来源标注错误或侵犯了您的合法权益,请作者持权属证明与本网联系,我们将及时更正、删除,谢谢。
-
- 宋雨琦俏皮甜美手机壁纸
-
2026-04-04 03:53:41
-
- 气愤!花20元买入猫头鹰 转手650元卖出
-
2026-04-04 03:51:26
-
- 华蓥中学师生在全国“科学实验嘉年华”中获大奖
-
2026-04-04 03:49:12
-
- 中国行政区划——江苏省南京市
-
2026-04-03 22:25:22
-
- 燕郊到北京站临客动车:一等座票价13元、二等座票价10.5元
-
2026-04-03 22:23:08
-
- 深圳至重庆高铁路线图 深圳至重庆高铁票价
-
2026-04-03 22:20:54
-
- 美丽蛟河市
-
2026-04-03 22:18:39
-
- 九款好吃的热汤面来了,暖心又暖胃,简单又方便,大人小孩都爱吃
-
2026-04-03 22:16:25
-
- 江南化工与兵工财务续签三年金融服务协议
-
2026-04-03 22:14:10
-
- 韩国第三季度家庭收入增幅创新高,平均消费倾向跌至新低
-
2026-04-03 22:11:56
-
- ninepercent解散怎么回事?终于真相了,原来是这样
-
2026-04-03 22:09:41
-
- 元旦的由来!
-
2026-04-03 22:07:27
-
- 文学界泰斗徐中玉逝世,享年105岁,曾编写《大学语文》教材
-
2026-04-03 22:05:12
-
- 自我介绍96刘筱
-
2026-04-03 16:30:08
-
- 烟台这些影院主体变更,会员卡继续使用!
-
2026-04-03 16:27:54
-
- 系列图解④|新时代军队奖章——奖励奖章式样详解
-
2026-04-03 16:25:39
-
- 泰安一中在山东省信息学奥赛表彰中再获“金牌学校”荣誉称号
-
2026-04-03 16:23:25
-
- 俚语学习10:spoil the Egyptians夺取压迫者或有钱有势者的财物
-
2026-04-03 16:21:10
-
- 昆仑山1962年发生的神秘事件
-
2026-04-03 16:18:56
-
- 快来看看职业选手的小目标,网友表示:怎么可以没有韦神的反向Q
-
2026-04-03 16:16:42



沙特阿拉伯简介
地理西南·云南坝子汇集篇-红土大地-彝乡彝韵「楚雄篇」
唐笑与武警合体直播,再回应被打事件:感谢你站出来澄清事实真相
辅食微商初哆咪起底:无生产资质、涉嫌传销过亿、百万宝妈被套路
取一杯天上的水是什么歌(歌词中有取一杯天上的水是什么歌)
海上堡垒,钢铁巨兽 美国11艘现役核动力航空母舰一览详细解读
高仁:《翡翠恋人》中和李钟硕相爱相杀的恶少,其实是个暖男
「空难回顾」消失的法航447航班
世界上什么东西最大,让你惊掉下巴
海底捞一顿大概多少钱 海底捞贵吗