这才是苹果手机正确的充电方式
这才是苹果手机正确的充电方式
在现代社会,智能手机已经成为我们生活中不可或缺的一部分,其中苹果手机因其卓越的性能和用户体验而倍受青睐。
然而,许多用户在日常使用中常常忽略了一个重要方面——手机的充电。
错误的充电习惯不仅会影响手机的使用体验,还可能导致电池寿命的缩短。
那么,如何才能为苹果手机找到一个正确的充电方式呢?本文将为你揭开苹果手机充电的真相,并提供实用的建议。
充电误区:你是否也在犯?
许多苹果手机用户在充电时常常存在一些误区,这些误区看似无关紧要,却可能对电池健康产生负面影响。
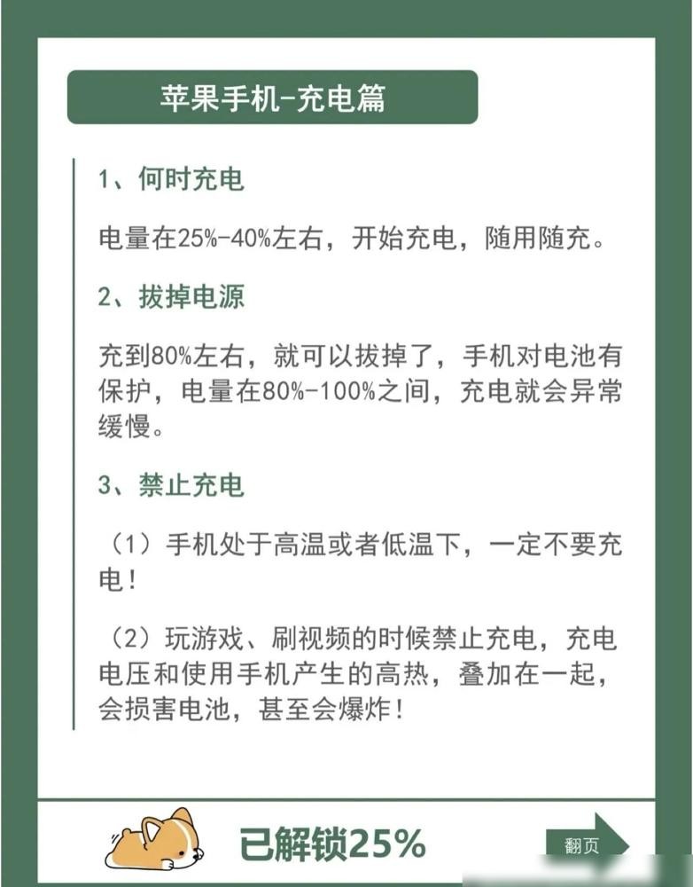
首先,很多人认为在手机电量低于20%时就该立即充电,以免影响手机的正常使用。
其实,频繁让电池电量过低再充电,会对电池造成一定的损耗。
理想的电量范围应是在20%到80%之间,这样可以有效延长电池的使用寿命。
另外一个普遍存在的误区是使用第三方充电器和数据线。

虽然这些产品通常价格便宜,但质量参差不齐,有些甚至可能不符合苹果的安全标准。
长期使用不合格的充电设备,不仅不能保护电池,反而可能导致充电效率低下,甚至对设备造成损害。
尽量使用原装充电器和数据线,不仅能确保充电安全,还能更好地维护设备性能。
很多用户在夜间充电时习惯将手机一直插在充电器上,早上起来发现已充满电却忘记拔掉充电器。
殊不知,这种习惯会导致过度充电,对电池产生负担。
为了避免这种情况,可以考虑使用定时器来控制充电时间,确保不会长时间过度充电。
在快节奏的生活中,快充技术无疑为我们节省了不少时间,但也有不少人因此频繁使用快充功能。
虽然快充技术便利,但如果过于频繁地使用,可能会增加电池的负担,缩短其使用寿命。
因此,我们应适量使用快充,在必要时才选择此功能。
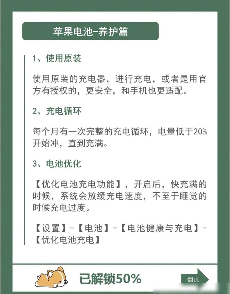
原装设备的重要性
对于苹果手机用户而言,使用原装充电器和数据线是保护手机电池的基本前提。
原装设备经过严格测试,能够提供稳定的电流和电压,从而有效避免因过载或过热而对电池造成损害。
与第三方产品相比,原装设备不仅在安全性上更有保障,还能确保充电速度和效率。
许多用户可能认为第三方产品同样能够满足需求,其实不然。
质量不佳的第三方充电器可能会导致电流不稳定,甚至对手机内部电路造成损害。
此外,劣质产品可能缺乏必要的保护机制,容易引发过热、短路等安全隐患,甚至造成火灾或爆炸等严重后果。
另一方面,使用原装配件还可以减少与其他设备的不兼容问题。
任何电子设备在充电过程中都需要特定的参数设置,而原装设备能最大程度地与手机匹配,避免因参数不符而导致的充电效率低下或设备损坏。
苹果公司还通过软件更新不断优化设备性能,而这些更新往往与原装设备紧密相关。
使用第三方设备可能会由于兼容性问题,无法享受最新的软件优化,从而影响整体使用体验。
适宜的充电环境
在讨论苹果手机的充电方式时,我们也不能忽视充电环境的重要性。
适宜的充电环境不仅能提升充电效果,还能有效保护手机电池健康。
苹果官方建议,手机充电环境应保持在0°C到35°C之间,这样可以避免高温或潮湿对设备造成的不良影响。
高温环境下充电会加速电池内部化学反应,使得电池过快损耗,同时也可能导致手机发热严重,从而影响内部组件的稳定性。

因此,在炎热的夏天,尽量避免将手机放置在阳光直射的位置或高温密闭空间中充电。

相反,在寒冷环境中,也应注意防止温度过低对电池性能的影响。
虽然低温不会直接损害电池,但过于寒冷的环境会使得化学反应速率减缓,从而导致充电速度变慢,甚至出现无法正常充电的问题。
湿度过高同样是一个需要注意的问题,在潮湿环境中充电可能会导致设备进水,损害内部电子元件乃至引发短路。
因此,在雨天或潮湿天气里,应尽量选择干燥的地方为手机充电,并避免在浴室等高湿度环境中给手机充电。
除此之外,为了保持良好的通风条件,可以选择在通风良好的地方进行充电,有助于 dissipate 设备产生的热量,并避免因积热而导致的性能下降或安全隐患。

快充与夜间充电:适度原则
现代生活节奏快,时间宝贵,而快充技术恰好为我们提供了便利,可以在短时间内快速为手机补充能量。然而,这种技术虽然方便,却不是可以随意滥用的一种手段。
因为频繁使用快充功能,会导致电池负荷增加,从而加速其老化过程。
快充技术通过提高输出功率来缩短充电时间,但这种高强度的供电方式会让锂离子电池承受更大的压力,长此以往,会显著缩短其寿命。
因此,在日常使用中,我们应根据实际需要,适度使用快充,而不是每次都依赖于此功能来完成日常充电任务。
同样,夜间长时间充电也是一个值得关注的问题。
许多人习惯将手机放在床头或桌面上整夜充电,而不去考虑这种行为可能带来的后果。
虽然现代手机都具备防过充功能,但长时间连接充电器仍可能导致热量积聚,从而影响设备性能和安全性。
为了避免这些问题,我们可以采取一些简单有效的措施,例如调整自己的作息时间,使得夜间不再成为频繁给手机“加班”的时候;或者使用定时插座等工具,帮助我们更好地控制夜间充电时间,不让手机过度“享受”这个过程。
理想的充电习惯:从20%到80%
谈到苹果手机的正确充电方式,不得不提到一个颇具争议的话题:理想的充电范围应该是多少?对于大多数苹果用户来说,将手机电量保持在20%到80%之间是一个被广泛推荐的做法。
这一习惯源自于锂离子电池的特性,它们在这个范围内工作效率最佳,能够最大程度地延长使用寿命。
将手机常常放置在极端位置(例如经常充至100%或耗至0%)会让锂离子电子板块内发生更多化学反应,从而缩短其总循环寿命,因此也会降低其性能表现。
长期保持在20%到80%之间,不仅可以减少每天的循环次数,还能有效避免因频繁深度放电和过度充电所带来的损耗,同时也不会妨碍到日常使用中的需要(例如出门前确保手机有足够续航)。
有些用户可能会觉得这种习惯难以坚持,因为现代人的生活节奏频繁变化,常常难以保证手机处于理想状态下工作,但只要稍加留意,就可以通过调整一些日常小习惯来实现,比如随身携带移动 power bank 或者设置智能提醒提示自己关注手机状态等。
未来展望:智能管理与用户教育
随着科技的不断进步,未来我们可以期待更先进的智能管理技术和应用程序来帮助用户更好地管理手机的充电过程。
例如,通过人工智能算法,根据用户的日常使用习惯智能调整充电策略,以此来优化蓄能效率并延长设备寿命。
一些应用程序已经开始尝试通过监测用户行为来提供实时建议,比如提醒用户何时断开连接,以避免过度充电或建议适时调整使用环境以保护设备安全等,这些都将成为我们日常生活中不可或缺的一部分。
与此同时,提高用户对于电子产品背后技术原理和化学知识的认知也是十分重要的一环,通过教育和宣传活动,让用户更了解像锂离子电池这样关键组件如何影响设备性能及寿命,从而形成更科学合理的使用习惯,将大大提高用户体验及产品满意度。
苹果手机作为一款卓越的智能设备,其性能和设计无疑令人称道,但要真正发挥其优势并延长使用寿命,正确的充电方式显得尤为重要。
通过了解并避免常见误区,选择合适的原装配件,保持良好的环境条件,以及适度使用快充和夜间充电,我们都可以让自己的设备运行更顺畅,更持久。
未来随着智能科技的发展,我们相信会有更多创新的方法帮助我们管理日常生活中的电子产品,而用户教育和意识提升也将是这一过程中不可或缺的一部分。
希望通过这篇文章,你能对苹果手机的正确充电方式有更深入的理解,并能够在日常生活中实践这些建议,为自己的移动生活带来更多便利和乐趣。

-
- 日本年轻人喜欢住的胶囊旅馆?原来和想象不太一样
-
2025-11-27 01:48:22
-
- 看看这些句子,劝劝自己,看开点,不生气!21句开心过好每一天
-
2025-11-27 01:46:07
-
- 2023中国十大新青年,蔡磊居首,董宇辉、肖战、迪丽热巴上榜
-
2025-11-27 01:43:51
-
- 每年10月20日:“世界厨师日”话厨师
-
2025-11-27 01:41:37
-
- 作者合集推荐:清歌一片哪本文最好看?答案是15本作品本本经典
-
2025-11-27 01:39:21
-
- 1914年凉山彝族奴隶起义:拉库领导的斗争,一场自由的呼唤
-
2025-11-27 01:37:06
-
- 毁了30万孩子和家庭的三鹿董事长,如今减刑即将出狱。
-
2025-11-27 01:34:51
-
- 古人为何说“宁遇豺狼,不碰山魈”,山魈有多可怕?中国存在吗?
-
2025-11-27 01:32:36
-
- 经过中越战场后,越南本国经济倒退30年,他们伤亡数据究竟多少?
-
2025-11-27 01:30:21
-
- 08年揭露“三鹿奶粉”的上海记者,4年后辞职,17年后他过得怎样
-
2025-11-27 01:28:06
-
- 卷走5000亿、坑惨200万中国人传销集团创始人,已引渡回国受审!
-
2025-11-27 01:25:51
-
- 我国有哪些“一线天”景区?这10个“一线天”,你觉得哪个最美?
-
2025-11-27 01:23:36
-
- 俄罗斯版Instagram即将推出?Россграм到底靠不靠谱
-
2025-11-27 01:21:21
-
- 大学生掏鸟蛋判十年,背后的原因值得深思
-
2025-11-27 01:19:06
-
- 日本出现“用精荒”:黑市有人一年捐精上百次,有几十个孩子
-
2025-11-27 01:16:52
-
- 全球最漂亮的女性排行榜,谁是你心目中的第一名
-
2025-11-27 01:14:37
-
- 146万创建摩拜,3年套现15亿36岁功成身退,胡玮炜如何做到的?
-
2025-11-27 01:12:22
-
- 央视主持李红,主持两岸节目被造谣嫁入豪门,如今46岁的她怎样了
-
2025-11-26 10:38:23
-
- 中国五个情侣旅行胜地:每一站都是浪漫之旅(附美食攻略)
-
2025-11-26 10:36:08
-
- 西安城市新中心迎来大动作,超5000亩全新片区即将启动!
-
2025-11-26 10:33:53



乔任梁遗照(乔任梁 遗照)
刘德华两个儿子(刘德华有个儿子)
车晓老公(车晓老公个人资料)
民国四大无耻文人:郭沫若/老舍/臧克家/冯友兰(四大文人败类)
黄海波的父亲(黄海波父亲是黄宗洛)
三公的游戏规则是什么?一般可以几个人玩?
退役后,申请二次入伍的条件及优待
二十部卧底特工谍战剧合辑
杏的部首(杏的部首和组词和拼音)