一文带你全面了解旋片真空泵!
一文带你全面了解旋片真空泵!
1.旋片真空泵的工作原理
旋片泵的旋片把转子、泵腔和两个端盖所围成的月牙形空间分隔成A、B、C三部分。
当转子按箭头方向旋转时,与吸气口相通的空间A的容积是逐渐增大的,正处于吸气过程。
而与排气口相通的空间C的容积是逐渐缩小的,正处于排气过程。居中的空间B的容积也是逐渐减小的,正处于压缩过程。

由于空间A的容积是逐渐增大(即膨胀),气体压强降低,泵的入口处外部气体压强大于空间A内的压强,因此将气体吸入。
当空间A与吸气口隔绝时,即转至空间B的位置,气体开始被压缩,容积逐渐缩小,最后与排气口相通。
当被压缩气体超过排气压强时,排气阀被压缩气体推开,气体穿过油箱内的油层排至大气中。由泵的连续运转,达到连续抽气的目的。
如果排出的气体通过气道而转入另一级(低真空级),由低真空级抽走,再经低真空级压缩后排至大气中,即组成了双级泵。这时总的压缩比由两级来负担,因而提高了极限真空度。

旋片式真空泵是一种油封式机械真空泵,是真空技术中最基本的真空获得设备之一。
旋片式真空泵可以抽除密封容器中的干燥气体,若附有气镇装置,还可以抽除一定量的可凝性气体。
但它不适于抽除含氧过高的,对金属有腐蚀性的、对泵油会起化学反应以及含有颗粒尘埃的气体。有单级旋片真空泵和双级真空泵两种。
2.旋片式真空泵的结构说明
旋片式真空泵是一种容积泵,它借助于旋片在泵腔中连续运转将气体吸入并压缩,最后由排气口排出。
泵主要由定子、转子、旋片等组成,转子被偏心地装入定子腔内。转子槽中有两块旋片,旋片弹簧置于两旋片之间。定子上的进、排气口被转子和旋片分离为两部分。
当转子在定子腔内旋转时,旋片在弹簧张力与本身离心力的共同作用下其端部紧贴于泵腔内壁滑动,周期性地将进气口侧的腔内容积扩大而吸入气体,同时逐渐缩小排气口的容积,将已吸入的气体压缩,然后从排气口排出从而达到抽气的目的。
3.旋片式真空泵的特点及适用范围
1)特点:
真空泵吸气口安装有金属丝网的粗过滤器,能防止固体的外来尘粒吸入泵腔。油分离器内安装有高效油气分离效果的排气过滤器。
停泵时,内置于吸气口的吸气阀使泵与被抽系统隔离,防止油返入被抽系统。泵由空气冷却。XD旋片真空泵所有的泵均由直联的电动机通过弹性联轴器驱动。
2)适用范围:
a.真空泵适用于密闭系统的抽真空使用。如真空包装、真空成形、真空吸引。
b.入口压力范围:100Pa—100000 Pa,超出此范围工作真空泵排气口将有油雾产生。XD型旋片式真空泵工作环境温度和吸入气体温度应在5℃~40℃之间。
c.真空泵不能抽除水或其它液体。不能抽除易爆、易燃、含氧量过高的、腐蚀性的气体。
d.一般供应的电动机不防爆,如要求防爆或其它特殊要求时电动机必须符合相关的标准。

4.旋片式真空泵的应用
其工作压强范围为101325-1.33×10-2(Pa)属于低真空泵。它可以单独使用,也可以作为其它高真空泵或超高真空泵的前级泵。
它已广泛地应用于冶金、机械、军工、电子、化工、轻工、石油及医药等生产和科研部门。
旋片式真空泵是抽除气体的基本设备之一,它可单独使用,也可与增压泵、扩散泵、分子泵等超高泵连接在一起作为前级泵使用。
a、旋片式真空泵是用以抽除特定密封容器内的气体,使该容器获得一定真空的基本设备。
由于现代科学技术的高度发展,旋片真空泵的应用遍及各个科学领域和各种企业事业单位,可供冶金、化工、轻工、石油、医疗、制药、印染、电器、电真空、半导体、食品、原子能、纺织等科研机关、大专院校、工矿企业作科研和生产与教学之用,也广泛应用于榨油机上。
b、由于旋片真空泵是用黑色金属制造,而且比较精密,整个泵的工作都是联系在一起的,所以旋片真空泵不适用于抽除含氧过高的、有毒的、有爆炸性的浸蚀黑色金属的和对真空油起化学作用的各种气体,也不可做为压缩机和输送泵使用。如有气镇装置的泵,可抽除一定地的可凝汽体。

5.旋片式真空泵的使用
启动前先检查水冷泵的冷却水是否接通,当环境温度较低时,可用手搬动皮带轮,使泵腔内的油排入油箱。
然后按动电机按钮送电,注意电源方向是否接反,泵旋转方向是否正确。
检查真空泵油量是否在油标线附近;接通被抽系统阀门时不要开得太快,防止大量喷油;运转中注意有无不正常的噪声和冲击声,注意泵的油温升高,有局部过热时立即停泵,防止卡泵或磨损。
停泵一定要从泵入口放大气(一般购买的机组都有自动放阀);断电后再断水。
6.性能特点
旋片真空泵是由旋片分隔的泵腔工作室容积周期性变化以实现抽气的真空泵,当采用工作液来进行润滑并填充泵腔死隙,分隔排气阀和大气时,在性能上有如下特点:
a.体积小、重量轻、噪音低;
b.设有气镇阀,可抽除少量水蒸气;
c.极限真空度高;
d.内装强制进油,润滑充分,性能可靠;
e.设有自动防返油双重保险装置;
f.保持进气压强为1.33×10Pa时仍可连续运转;
g.不漏油、不喷油、不污染工作环境,排气装置有专配油雾收集器;
h.可以配备小口径转换接头和国际标准的KF接口。
7.旋片式真空泵的使用特点
抽气速率:4~100L/S (升/秒)
极限压强:≤6*10-2Pa (帕)
极限真空:≤1.3Pa (帕)
气体类型:常温无其它混合物的清洁干燥空气,不许有含其它粉尘及水分的空气。
工作要求:进口压强在大于6500Pa时连续工作时间,不得超过3分钟以免喷油引起泵损。;进口压强在小于1330pa的条件下,允许长时期连续工作。
环境温度:真空泵一般在不低于5℃的室温及不高于90%的相对温度的环境内使用。
8.旋片式真空泵操作时的注意事项
旋片式真空泵的转子以一定的偏心距装在泵壳内并与泵壳内表面的固定面靠近,在转子槽内装有两个(或两个以上)旋片。
当转子旋转时旋片能沿其径向槽往复滑动且与泵壳内壁始终接触,此旋片随转子一起旋转,可将真空泵腔分成几个可变容积。在操作旋片式真空泵时要注意如下事项:
1)查看油位,以停泵时注油至油标中心为宜。过低对排气阀不能起封油作用,影响真空度。过高,会引起通大气启动时喷油。
运转时,油位有所升高,属于正常现象。油采用规定牌号的清洁真空泵油,从注油孔加入。加油完毕后,应旋上螺塞。油宜经过滤,以免杂物进入,堵塞油孔。
2)泵可在通大气或任何真空度下一次启动,泵口如装接电磁阀,应与泵同时操作。
3)环境温度过高时,油的温度升高,粘度下降,饱和蒸汽压会增大,会引起极限真空有所下降,特别是用热偶计测得的全压强。如加强通风散热,或改善泵油性能,极限真空可得到改善。
4)检查真空泵的极限真空以压缩式水银真空计为准,如计经充分预抽效验,泵温达到稳定,泵口与计直接接通,运转30分钟内,将达到极限真空。
总压强计测得之值与泵油和真空计、规管误差有关,有时误差甚至可能很大,只能作参考。
5)如相对湿度较高,或被抽气体含较多可凝性蒸汽,接通被抽容器后,宜打开气镇阀,运动20~40分钟后关闭气镇阀。停泵前,可开气镇阀空载运动30分钟,以延长泵油寿命。
9.旋片式真空泵的操作与维护
泵的启动
启动前先检查水冷泵的冷却水是否接通,当环境温度较低时,可用手搬动皮带轮,使泵腔内的油排入油箱。然后按动电机按钮送电,注意电源方向是否接反,泵旋转方向是否正确。
泵运转注意事项
检查泵油量是否在油标线附近;接通被抽系统阀门时不要开得太快,防止大量喷油;运转中注意有无不正常的噪声和冲击声,注意泵的油温升高,有局部过热时立即停泵,防止卡泵或磨损。
停泵注意事项
停泵一定要从泵入口放大气(一般购买的机组都有自动放气阀);断电后再断水。
泵的维护与保养
不同牌号的泵油不要混用;定出合理的换油周期(与使用条件有关);泵从系统上拆下来时,泵口要塞封,防止脏物进入泵内;泵在使用中应保持所要求的环境条件。
10.旋片泵的维修
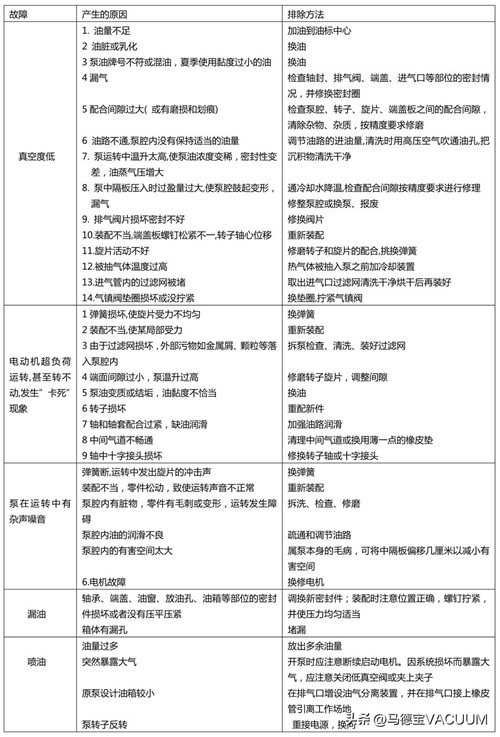
旋片式真空泵的常见故障,有以下几类:
1)真空度降低;
2)泵不能正常运转,甚至“卡死”;
3)在运转中,有较大的噪音、杂音;
4)泵体密封不好—漏油;
5)在启动时,大量喷油滴、油雾,污染环境;
6)启动困难。
表1列出了旋片式机械泵真空常见故障、产生原因和消除方法。
表1 旋片机械真空泵常见故障及排除方法


11.旋片泵的大修
旋片泵经较长时间运转(一般为2500h)后需要进行大修。大修时应将所有零件拆下来进行清洗,清洗时最好用专门清洗金属机件的清洗液。清洗中发现磨损的零件要更换。
大修时泵的拆卸程序
拆下电源,将泵从设备上取下;将真空泵体与电机分离(或拆下皮带,卸下带轮和键),打开放水塞,放净冷却水;打开放油塞,转动带轮,放出真空泵油;拆低真空腔端盖;取下密封圈,取出定位销;取出低真空转子及旋片,拉转子时注意用手压住旋片,防止弹簧弹出碰坏旋片;用上述方法拆下高真空端盖,拉出转子和旋片。
泵的总装程序及注意事项
为了保证转子与泵腔切点的间隙,应将排气口向下,这样转子装进泵腔后,利用转子的自重使转子与泵腔贴紧,从而可以自动找正,保证切点间隙。
具体程序是:将弹簧装在旋片上,再将旋片装入转子内,并用手压几次,无阻力即可;将高真空和低真空侧转子分别装入泵腔,接好转子轴;装端盖、皮带轮、皮带和排气阀;装油标、装油,然后进行试抽运转。
旋片泵装配时的各部位间隙量十分重要,国产2X型真空泵的装配间隙通常可按表2选取。
表2 国产2X型旋片泵的装配间隙

本文声明 | 本文仅限学习交流使用,如遇侵权,请联系我们及时删除。本文章不代表马德宝真空设备集团的任何见解。
-
- 刘斌:4次参加“青歌赛”终获金奖,当红时为何突然销声匿迹
-
2026-01-06 19:41:57
-
- 7位女星的暴瘦“名场面”,瘦到上镜都不好看,白白浪费了颜值
-
2026-01-06 19:39:43
-
- 百年名校|敢立潮头唱大风——开拓奋进的隆回二中
-
2026-01-06 19:37:29
-
- “中国第一监狱”!能入住的多是高官,更有高级待遇的特殊监区
-
2026-01-06 09:13:43
-
- 史上历次大瘟疫,惨绝人寰
-
2026-01-06 09:11:28
-
- 恒安新区 大同矿工的新家(下)
-
2026-01-06 09:09:14
-
- 金星:“怒批”迪丽热巴,或另有“目的”!我们都被骗了?
-
2026-01-06 09:07:00
-
- “出口成脏”的艺术大师陈丹青,是大智若愚还是表里如一?
-
2026-01-06 09:04:45
-
- 出道20年,从“国民大叔”到身败名裂,吴秀波做了哪些荒唐事?
-
2026-01-06 09:02:31
-
- 11年前,安徽16岁女孩拒绝和富二代谈恋爱,遭当街毁容后来怎样了
-
2026-01-06 09:00:17
-
- 七本女主重生远离男主,男主追妻的古言:《别鸾》《如意债》
-
2026-01-06 08:58:02
-
- 1986年,美国一情杀案警方竟23年未破,谁料凶手一直藏在他们身边
-
2026-01-06 08:55:48
-
- “万里大造林”的陈相贵:曾花182万买手机号,08年沦为阶下囚
-
2026-01-06 08:53:34
-
- 领角鸮疑似捕食时撞上楼栋外墙,市民紧急救助!
-
2026-01-04 12:42:21
-
- 动漫女头|暗黑致郁病娇系列
-
2026-01-04 12:40:07
-
- 电解铝去产能价格上涨 电解铝概念股有哪些?
-
2026-01-04 12:37:53
-
- 晚上和女生的聊天开场白大全!
-
2026-01-04 12:35:38
-
- 投诉中国移动10086比较有效方法
-
2026-01-04 12:33:24
-
- 开始通暖气了,家里的地暖怎么打开?
-
2026-01-04 12:31:10
-
- 扒白菜,此菜为山东风味,口味独特,汤汁浓白,白菜嫩黄。
-
2026-01-04 12:28:55



地理西南·云南坝子汇集篇-红土大地-彝乡彝韵「楚雄篇」
沙特阿拉伯简介
辅食微商初哆咪起底:无生产资质、涉嫌传销过亿、百万宝妈被套路
海上堡垒,钢铁巨兽 美国11艘现役核动力航空母舰一览详细解读
取一杯天上的水是什么歌(歌词中有取一杯天上的水是什么歌)
哈马斯对挪威等三国承认巴勒斯坦国的决定表示欢迎
如果当年聂卫平听取吴清源先生意见,是否会登上世界围棋之巅
赌王的17个子女,演绎17种人生:英年早逝、一生未婚、无儿无女
世界最辣的辣椒排行榜,卡罗莱纳死神可做军用催泪瓦斯