我国职业大学最新排名:深职大第1,南工职大第5,江职业大第8!
我国职业大学最新排名:深职大第1,南工职大第5,江职业大第8!
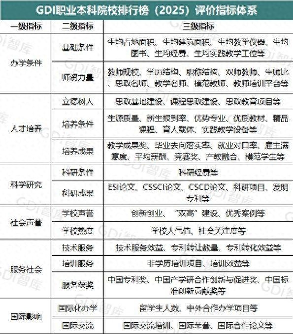
4月28日,广州日报数字化研究院(GDI智库)发布了《2025职业本科院校排行榜》。该榜单以系统化、科学化的评价标准,对全国范围内的职业本科院校进行了全面评估。此次排名涵盖了办学条件、人才培养、科研实力等六大维度,细分至140余项指标,特别突出了产教融合与实践导向的职业教育特色。

深圳职业技术大学以压倒性优势荣登榜首,南京工业职业技术大学和江西职业技术大学分别位列第五和第八。这一排名不仅为考生提供了选择院校的权威参考,也揭示了我国职业教育高质量发展的新趋势。
深圳职业技术大学:产教融合的“标杆样本”
作为排名第一的高校,深圳职业技术大学的成功绝非偶然。在评价指标中,该校在“办学条件”和“服务社会”两项中均获满分。
尤其在“国家市域产教联合体”建设方面,该校表现突出。与华为、比亚迪等领军企业共建的产业学院,实现了“课程即岗位、毕业即就业”的无缝对接。
数据显示,该校毕业生中,三年内晋升为技术骨干的比例高达42%,远超同类院校的平均水平。
依托粤港澳大湾区的战略优势,深圳职业技术大学在近三年内,共孵化科技型中小企业27家,技术服务收入突破3亿元,实现了“车间搬进课堂,成果推向市场”的目标。

南京工业职业技术大学:技能大师的“孵化基地”
南京工业职业技术大学位列第五,凭借“技能大师工作室”这一特色脱颖而出。学校目前拥有国家级技能大师12人,涵盖智能制造、新能源等多个领域,形成了“大师带徒—项目实训—竞赛选拔”的闭环培养模式。
例如,数控技术专业的学生在大师指导下参与企业真实项目研发,近两年获得国际技能竞赛金奖4项,专利授权量同比增幅达60%。
此外,该校还与德国西门子合作建立“双元制”培养体系,使得毕业生前往德国深造的比例连续三年居全国职业院校首位,成为国际职业教育合作的典范。

江西职业技术大学:服务老区的“创新引擎”
作为中部地区唯一进入前十的高校,江西职业技术大学的崛起展现了职业教育与区域经济的深度结合。
该校在“社会声誉”指标中以“技术服务”得分领跑榜单。学校聚焦赣南革命老区的产业需求,围绕稀土材料、现代农业等领域,五年来为本地企业解决技术难题300余项,带动产业链增收超10亿元。
而其“红匠班”项目更是把思政教育与技能培训结合,培养出一批扎根基层的技术人才,毕业生留在本地就业率高达78%,成为乡村振兴的重要人才库。

其他职业技术大学
排名前列的同时,其他一些特色院校也展现了独特的优势:
金华职业技术大学(浙江第2):创新“一专业对接一行业协会”模式,与阿里巴巴共建电商直播学院,学生创业率达15%。新疆农业职业技术大学(新疆第1):依托棉花全产业链研发中心,助力新疆建设全球最大机采棉生产基地。重庆电子科技职业技术大学(重庆第1):与长安汽车联合打造智能网联汽车实训基地,年输出高技能人才2000余人。兰州石化职业技术大学(甘肃第1):聚焦西部能源产业,毕业生在中石油和中石化西北地区技术岗位中占据了重要份额。

GDI榜单的深层意义在于揭示职业教育的转型方向:
从“单一技能”到“复合创新”:140余项指标中,“跨学科项目实践”和“科技成果转化”的权重显著增加,促使院校打破专业壁垒。从“区域服务”到“国际输出”:如南京工业职业技术大学所展示的国际化路径,证明了职业教育“出海”可以成为新的技术标准输出渠道。从“就业导向”到“终身赋能”:深圳职业技术大学成立“工匠进修学院”,为在职人员提供“技能+学历”的双提升路径,以适应制造业转型升级的需要。
此次排名不仅是一张成绩单,更是一份改革议程。当深圳职业技术大学的产教融合模式、南京工业职业技术大学的国际视野、江西职业技术大学的社会担当形成共振,中国职业教育的“高质量发展圈”正在逐步显现。选择职业本科院校不再是求其次的选择,而是向大国工匠梦想的不懈努力。
互动话题:你所在省份的职业本科院校上榜了吗?最看重院校的哪些特质?欢迎留言讨论!
-
- 网曝马云5000万买下肯德基?真相其实是
-
2025-11-22 04:02:36
-
- 国内十大热门美食节目排名 打造中国味道的美食节目
-
2025-11-22 04:00:21
-
- 《哆啦A梦》作者揭秘,竟然有两个藤子不二雄?
-
2025-11-22 03:58:06
-
- 徐州本地朋友推荐的9家老字号羊肉馆
-
2025-11-22 03:55:51
-
- 世界十大著名雇佣兵组织
-
2025-11-22 03:53:36
-
- 锦衣卫北镇抚司
-
2025-11-22 03:51:21
-
- 阿根廷128岁老人自称希特勒:躲了72年不想再躲,带75件证物自首
-
2025-11-22 03:49:06
-
- 城市排水处都能抓到鲶鱼?其实是埃及塘虱!该生物已经泛滥成灾
-
2025-11-21 12:06:12
-
- 县管校聘来了!老师们请注意:不会处理人际关系,也可能会下岗
-
2025-11-21 12:03:58
-
- 日本儿子猜母亲,父亲猜女儿是什么节目
-
2025-11-21 12:01:43
-
- 分手见人品,爱你的男人,分手时才会说这些话,别不懂
-
2025-11-21 11:59:28
-
- 19张让人无比感动的图片,荡气回肠人间真情,每一张都直戳人心!
-
2025-11-21 11:57:13
-
- 用毕业照来告别校园,简单好用的集体照拍摄技巧,新手一看就学会
-
2025-11-21 11:54:58
-
- 兰州二手房价格涨跌榜TOP10出炉,二手房均价连续三个月下跌
-
2025-11-21 11:52:43
-
- 赵雅芝素颜照曝光,网友惊讶她青春不似69岁
-
2025-11-21 11:50:28
-
- 农历三月十五,记得“吃3样、做1事、忌1事”,迎财接福进家门
-
2025-11-21 11:48:13
-
- 良缘是指什么样的美好姻缘?
-
2025-11-21 11:45:58
-
- 吃了会“嗨”的“蓝精灵”,小心!有人称之为“约会强暴药”
-
2025-11-21 11:43:43
-
- 棒棒日记(小学版)35~36
-
2025-11-21 11:41:28
-
- 2003非典:一场改变世界的全民记忆,这些真相你知道多少?
-
2025-11-21 11:39:13



乔任梁遗照(乔任梁 遗照)
刘德华两个儿子(刘德华有个儿子)
车晓老公(车晓老公个人资料)
民国四大无耻文人:郭沫若/老舍/臧克家/冯友兰(四大文人败类)
黄海波的父亲(黄海波父亲是黄宗洛)
三公的游戏规则是什么?一般可以几个人玩?
退役后,申请二次入伍的条件及优待
QRL遗照手臂太可怕(qrl遗照手臂丢失)
杏的部首(杏的部首和组词和拼音)